Simon Brown

Modular monolith and "package by component"

Here's a collection of my content about modular monoliths and "package by component", which I've been talking about in various forms since ~2013.



Modular monoliths
GOTO Berlin 2018 - Berlin, Germany - November 2018

Modularity vs deployment units

Modularity vs deployment units

Architecturally-aligned testing

Modularity vs deployment units

Monolith to microservices

Modularity vs deployment units

Shopify Engineering Blog: Deconstructing the Monolith: Designing Software that Maximizes Developer Productivity

An alternative to package by layer, package by feature, and ports & adapters/hexagonal architecture

This is a republish of a blog post that was originally published on the "Coding the Architecture" blog in 2016, which itself was based on content I'd written a few years prior to this describing my approach to structuring code in a Java monolith. A version of this was also published as "The missing chapter" in Clean Architecture.

Let's imagine that we're building an online book store, and one of the features we've been asked to implement is about customers being able to view the status of their orders. Although this is a Java example, the principles apply equally to other programming languages. Let's look at a number of approaches to design and code organisation.


Package by layer

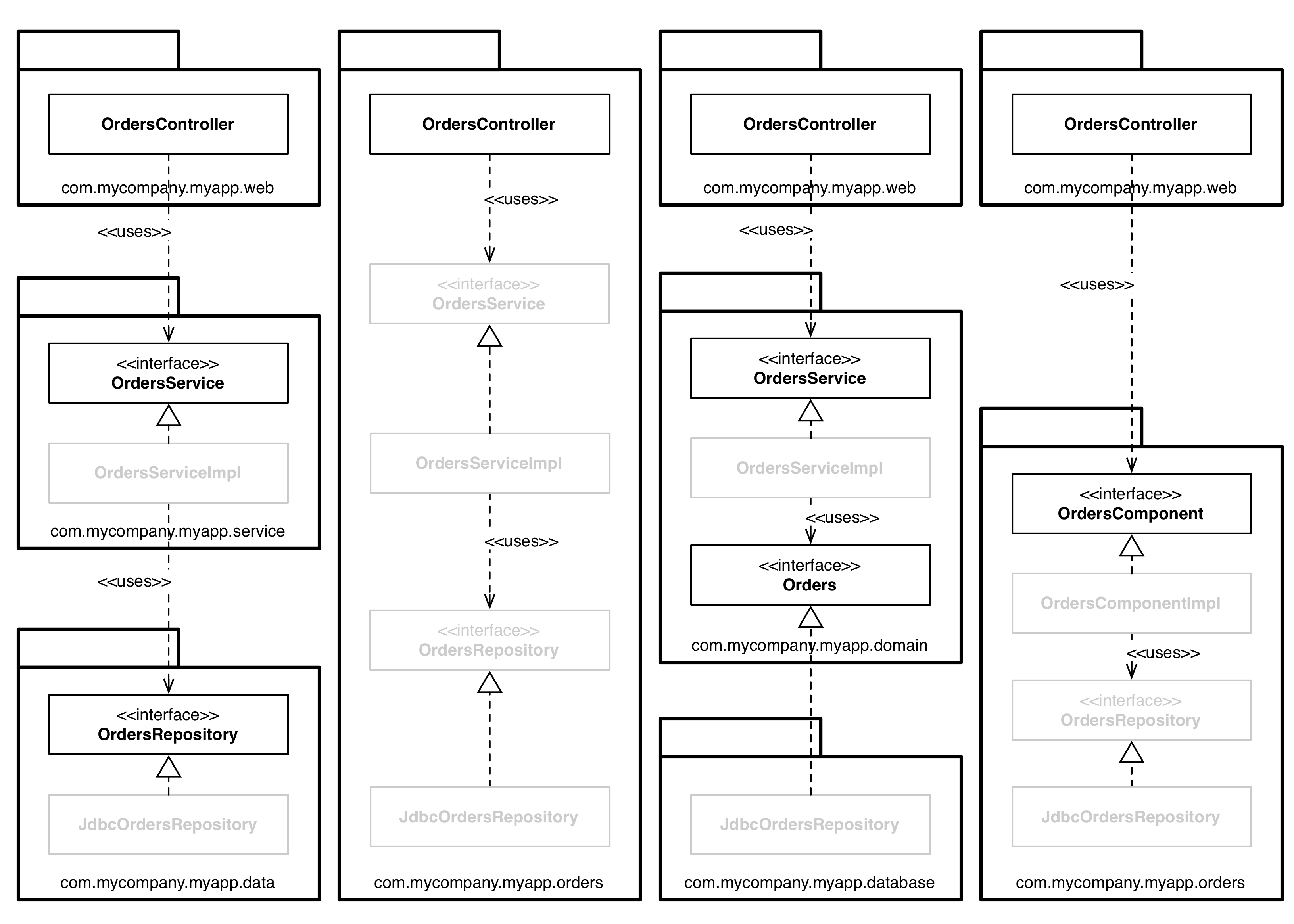
The first, and perhaps simplest, design approach is the traditional "horizontal" layered architecture, where we separate our code based upon what it does from a technical perspective. This is often called, "package by layer". Here's what this might look like as a UML class diagram.

In this typical layered architecture, we have one layer for the web code, one for our "business logic" and one for persistence. In other words, code is sliced horizontally into layers, which are used as a way to group similar types of things. In a "strict layered architecture", layers should only depend on the next adjacent lower layer. In Java, layers are typically implemented as packages. As you can see from the diagram, all of the dependencies between layers (packages) point downwards. The Java types we have in the example are:

In Presentation Domain Data Layering, Martin Fowler says that adopting such a layered architecture is a good way to get started. He's not alone. Many of the books, tutorials, training courses and sample code you'll find will also point you down the path of creating a layered architecture. It's a very quick way to get something up and running without a huge amount of complexity. The problem, as Martin points out, is that once your software grows in scale and complexity, you will quickly find that having three large buckets of code isn't sufficient, and you will need to think about modularising further.

Another problem is that a layered architecture doesn't "scream" anything about the business domain. Put the code for two layered architectures, from two very different business domains, side by side and they will likely look eerily similar: web, services, and repositories. There's also another huge problem with layered architectures, but we'll get to that later.


Package by feature

Another option for organising your code is to adopt a "package by feature" style. This is a "vertical" slicing, based upon related features, domain concepts, bounded contexts, or aggregate roots. In the typical implementations that I've seen, all of the types are placed into a single Java package, which is named to reflect the concept that is being grouped.

Here, we have the same interfaces and classes as before, but they are all placed into a single Java package rather than being split between three packages. This is a very simple refactoring from the "package by layer" style, but the top-level organisation of the code now screams something about the business domain. We can now see that this codebase has something to do with orders rather than the web, services, and repositories. Another benefit is that it's potentially easier to find all of the code that you need to modify in the event that the "view orders" feature changes. It's all sitting in a single Java package rather than being spread out. This benefit is much less relevant with the navigation facilities of modern IDEs, of course.

I often see software development teams realise that they have problems with horizontal layering ("package by layer") and switch to vertical layering ("package by feature") instead. Both, in my opinion, are suboptimal, with teams just switching from one extreme to the other.


Ports and adapters

Approaches like "ports and adapters", "hexagonal architecture", "onion architecture", "clean architecture", "boundaries, controllers, entities", etc aim to create architectures where business/domain focussed code is independent and separate from the technical implementation details such as frameworks and databases. To summarise, you often see such codebases being composed of an "inside" (domain) and an "outside" (infrastructure).

The "inside" region contains all of the domain concepts, whereas the "outside" region contains the interactions with the outside world (UIs, databases, third-party integrations, etc). The major rule here is that the "outside" depends on the "inside"; never the other way around. Here's a version of how the "view orders" feature might be implemented.

The com.mycompany.myapp.domain package here is the "inside", and the other packages are the "outside". Notice how the dependencies flow towards the "inside". The keen-eyed reader will notice that the OrdersRepository from previous diagrams has been renamed to simply be Orders. This comes from the world of Domain-Driven Design, where the advice is that the naming of everything on the "inside" should be stated in terms of the "ubiquitous domain language". Or, to put that another way, we talk about "orders" when we're having a discussion about the domain, not the "orders repository".

It's also worth pointing out that this is a simplified version of what the UML class diagram might look like, because it's missing things like interactors and objects to marshal the data across the dependency boundaries.


Package by component

I'm going to present another option, which I call "package by component". To give you some background, I've spent most of my career building enterprise software, primarily in Java, across a number of different business domains. Those software systems have varied immensely too. A large number have been web-based but others have been client-server, distributed, message-based, etc. Although the technologies differed, the common theme was that the architecture for most of these software systems was based upon a traditional layered architecture.

I've already mentioned a couple of reasons why layered architectures should be considered "bad", but that's not the whole story. The purpose of a layered architecture is to separate code that has the same sort of function. Web stuff is separated from "business logic", which is subsequently separated from data access. As we saw from the UML class diagram, from an implementation perspective, a layer typically equates to a Java package. From a code accessibility perspective, in order for the OrdersController to be able to have a dependency on the OrdersService interface, the OrdersService interface needs to be marked as public, because they are in different packages. And likewise, the OrdersRepository interface needs to be marked as public so that it can be seen outside of the repository package, by the OrdersServiceImpl class.

As I said earlier, in a "strict layered architecture", the dependency arrows should always point downwards, with layers only depending upon the next adjacent lower layer. This comes back to creating a nice clean acyclic dependency graph, which is achieved by introducing some rules about how elements in a codebase should depend upon each other. The big problem here is that we can cheat by introducing some undesirable dependencies, yet still create a nice acyclic dependency graph.

Let's imagine that you hire somebody new onto your team, and you give them another orders related feature to implement. Since they're new, they want to make a big impression and get this feature implemented as fast as possible. After sitting down with a coffee for a few minutes, they discover an existing OrdersController class, so they decide that's where the code for the new orders related web page should go. But it needs some orders data from the database. "Oh, there's an OrdersRepository interface already built too. I can simply dependency inject the implementation into my controller. Perfect!", they think to themselves. After a few more minutes of hacking, the web page is working. But the resulting UML diagram looks like this.

The dependency arrows still point downwards, but the OrdersController is now additionally bypassing the OrdersService for some features. This is often what is called a "relaxed layered architecture", where layers are allowed to skip around their adjacent neighbour(s). Now, there are situations where this is intended, perhaps if you're trying to follow the CQRS pattern, for example. But, in many cases, bypassing the "business logic" layer is undesirable, especially if that business logic is responsible for ensuring authorised access to individual records, for example.

While the new feature works, it's perhaps not implemented in the way that we were expecting. I see this happen a lot with teams that I visit as a consultant, and it's usually revealed when teams start to visualise what their codebase really looks like, often for the first time. What we need here is a guideline, an architectural principle, that says something like, "web controllers should never access repositories directly". The question, of course, is enforcement. Many teams I've met simply say, "we enforce this principle through good discipline and code reviews, because we trust our developers". This is great to hear, but we all know what happens when budgets and deadlines start looming ever closer. A far smaller number of teams tell me that they use static analysis tools (e.g. NDepend, Structure101/Sonar, Checkstyle, ArchUnit, etc) to check and automatically enforce architecture violations at build time. You may have seen such rules yourself; they usually manifest themselves as regular expressions or wildcard strings that state "types in package **/web should not access types in **/data" and they are executed after the compilation step. This is a little crude, but it can do the trick, reporting violations of the architecture principles that you've defined as a team and hopefully failing the build. Spring Modulith takes a similar approach, with automatic tests that fail if you break the module definitions.

The problem with such approaches is that they are fallible, and the feedback loop is longer than it should be. If left unchecked, this is what can turn a codebase into a "big ball of mud". I'd personally like to use the compiler to enforce my architecture if at all possible.

This brings me on to what I refer to as "package by component". It's a hybrid approach to everything we've seen so far, with the goal of bundling all of the responsibilities related to a single coarse-grained component into a single Java package. It's about taking a service-centric view of a software system, which is something we're seeing with microservice architectures too. In the same way that ports and adapters treats the web as just another delivery mechanism, I also keep the user interface separate from these coarse-grained components. Here's what the "view orders" feature might look like.

In essence, this bundles up the "business logic" and persistence code into a single thing, which I'm calling a "component" - a grouping of related functionality behind a well-defined interface, which resides inside an execution environment (i.e. an application). This definition comes from the C4 model.

A key benefit of the "package by component" approach is that if you're writing code that needs to do something with orders, there's once place to go - the OrdersComponent. Inside the component is still a separation of concerns, so the "business logic" is separate from data persistence, but that's a component implementation detail that consumers don't need to know about. This is akin to what you might end up with if you adopted a microservices or Service-Oriented Architecture - a separate OrdersService that encapsulates everything related to handling orders. The key difference is the "decoupling mode". You can think of well-defined components in a monolithic application as being a stepping stone to a microservices architecture.


The devil is in the implementation details

On the face of it, the four approaches do all look like different ways to organise code and, therefore, could be considered to be different architectural styles. This starts to unravel very quickly if you get the implementation details wrong though.

Something I see on a regular basis is an over liberal use of the public access modifier in languages like Java. It's almost as if we, as developers, instinctively use the public keyword without thinking. It's in our muscle memory. If you don't believe me, take a look at the code samples for books, tutorials and open source frameworks on GitHub. This tends to be true regardless of which architectural style a codebase is aiming to adopt; horizontal layers, vertical layers, ports and adapters, etc. Marking all of your types as public means you're not taking advantage of the facilities that your programming language provides with regards to encapsulation. In some cases there's literally nothing preventing somebody writing some code to instantiate a concrete implementation class directly, violating the intended architecture style.


Organisation vs encapsulation

Looking at this another way, if you make all types in your Java application public, the packages are simply an organisation mechanism (a grouping, like folders) rather than being used for encapsulation. Since public types can be used from anywhere in a codebase, you can effectively ignore the packages because they provide very little real value. The net result is that if you ignore the packages (because they don't provide any means of encapsulation and hiding), it doesn't really matter what sort of architectural style you're aspiring to create. If we look back at the example UML diagrams, the Java packages become an irrelevant detail if all of the types are marked as public. In essence, all four architectural approached presented before are exactly the same.

Take a close look at the arrows between each of the types, they're all identical regardless of which architectural approach you're trying to adopt. Conceptually the approaches are very different, but syntactically they are identical. Furthermore, you could argue that when you make all of the types public, what you really have are just four ways to describe a traditional horizontally layered architecture. This is a neat trick, and of course nobody would ever make all of their Java types public. Except when they do. And I've seen it.

The access modifiers in Java are not perfect, but ignoring them is just asking for trouble. The way Java types are placed into packages can actually make a huge difference to how accessible (or inaccessible) those types can be when Java's access modifiers are applied appropriately. If I bring the packages back and mark (by graphically fading) those types where the access modifier can be made more restrictive, the picture becomes pretty interesting.

From left to right. In the "package by layer" approach, the OrdersService and OrdersRepository interfaces need to be public, because they have inbound dependencies from classes outside of their defining package. But the implementation classes (OrdersServiceImpl and JdbcOrdersRepository) can be made more restrictive (package protected). Nobody needs to know about these; they are an implementation detail.

In the "package by feature" approach, the OrdersController provides the sole entry point into the package, so everything else can be made package protected. The big caveat here is that nothing else in the codebase, outside of this package, can access information related to orders unless they go through the controller. This may or may not be desirable.

In the ports and adapters approach, the OrdersService and Orders interfaces have inbound dependencies from other packages, so they need to be made public. Again, the implementation classes can be made package protected and dependency injected at runtime.

Finally, in the "package by component" approach, the OrdersComponent interface has an inbound dependency from the controller, but everything else can be made package protected. The fewer public types you have, the fewer the number of potential dependencies. There's now no way that code outside of this package can use the OrdersRepository interface or implementation directly, so we can rely on the compiler to enforce this architectural principle. You can do the same thing in C# with the internal keyword, although you would need to create a separate assembly for every component, which has some build-time performance and complexity implications.

Just to be absolutely clear, what I've described here relates to a monolithic application (a "modular monolith"), where all of the code resides in a single source code tree. If you are building such an application, and many people are, I would certainly encourage you to lean on the compiler to enforce your architectural principles, rather than discipline, post-compilation tooling, and automated fitness functions (e.g. ArchUnit).

Other decoupling modes

I should also mention that, in addition to the programming language you're using, there are often other ways that you can decouple your source code dependencies. With Java you have module frameworks like OSGi and the Java Platform Module System. With module systems, when used properly, you can make a distinction between types that are public and types that are published. For example, you could create an Orders module where all of the types are marked as public, but only publish a small subset of those types for external consumption.

Another option is to decouple your dependencies at the source code level, by splitting code across different source code trees. If we take the ports and adapters example, we could have three source code trees as follows.

  1. The source code for the business and domain (i.e. everything that is independent of technology and framework choices): OrdersService, OrdersServiceImpl and Orders.
  2. The source code for the web: OrdersController.
  3. The source code for the data persistence: JdbcOrdersRepository.

The latter two source code trees have a compile time dependency on the business and domain code, which itself doesn't know anything about the web or the data persistence code. From an implementation perspective, you can do this by configuring separate modules or projects in your build tool (e.g. Maven, Gradle, MSBuild, etc). Ideally you would repeat this pattern, having a separate source code tree for each and every component in your application. Please note this is very much an idealistic solution, because there are real-world performance, complexity, and maintenance issues associated with breaking your source code up in this way.

A simpler approach that I see people following for their ports and adapters code is to have just two source code trees as follows.

  1. Domain code (the "inside").
  2. Infrastructure code (the "outside").

This maps on nicely to the diagram that many people use to summarise the ports and adapters architecture, and there is a compile-time dependency from the infrastructure to the domain.

This approach to organising source code will also work, but do be aware of the potential trade-off. It's what I call the "Périphérique anti-pattern of ports and adapters". The city of Paris in France has a ring road called the Boulevard Périphérique, which allows you to circumnavigate Paris without entering the complexities of the city. Having all of your infrastructure code in a single source code tree means that it's potentially possible for infrastructure code in one area of your application (e.g. a web controller) to directly call code in another area of your application (e.g. a database repository), without navigating through the domain. This is especially true if you've forgotten to apply appropriate access modifiers to that code.

Summary

Your best design intentions can be destroyed in a flash if you don't consider the intricacies of the implementation strategy. Think about how to map your desired design on to code, how to organise that code, and the various decoupling modes that apply at runtime and compile-time. Consider using your compiler to help you enforce your chosen architectural style, and watch out for coupling in other areas such as data models/stores too.